:400 0080 999      : sales@yanan-motor.com
简体中文简体中文
当前所在位置: 首页 / 新闻资讯 / 技术支持 / 是什么原因造成发电机绝缘电阻降低的?

是什么原因造成发电机绝缘电阻降低的?

浏览数量: 158     作者: 本站编辑     发布时间: 2024-01-15      来源: 本站

["wechat","weibo","qzone","douban","email"]

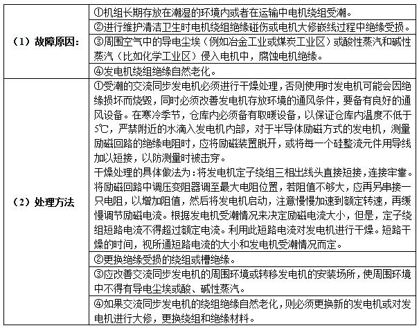
     是什么原因造成发电机绝缘电阻降低的?柴油发电机绝缘电阻降低会直接影响柴油发电机组的正常运行,所以要时刻关注各个表的数据显示。当发电机在热稳定状态下发电机在热稳定状态下绝缘电阻低于0.5MΩ,冷态下低于2MΩ。这就代表着发电机绝缘电阻降低。

是什么原因造成发电机绝缘电阻降低的?

     希望亚南小编的介绍能够对您有所帮助,如果您想要了解更多柴油发电机的知识,您可以浏览亚南的网站,我们会为您提供更专业的服务。www.yanan-motor.cn/


快速链接