:400 0080 999      : sales@yanan-motor.com
简体中文简体中文
当前所在位置: 首页 / 新闻资讯 / 技术支持 / 柴油发电机组柴油机排烟不正常故障原因和检查方法?

柴油发电机组柴油机排烟不正常故障原因和检查方法?

浏览数量: 216     作者: 本站编辑     发布时间: 2024-05-14      来源: 本站

["wechat","weibo","qzone","douban","email"]

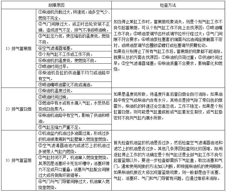
     柴油发电机组柴油机排烟不正常故障原因和检查方法?柴油发电机组运行时,燃烧良好的柴油机,排气管排出的烟是无色或呈浅灰色·如排气管排出的烟是黑色、白色和蓝色的,即为柴油机排烟不正常。今天亚南电机小编来说一说故障原因吧。

柴油发电机组柴油机排烟不正常故障原因和检查方法?

     注意观察柴油发电机组运行中出现的异常故障,及时排除维护,以使柴油发电机组运行寿命延长

     希望亚南小编的介绍能够对您有所帮助,如果您想要了解更多柴油发电机的知识,您可以浏览亚南的网站,我们会为您提供更专业的服务。www.yanan-motor.cn/


快速链接