:400 0080 999      : sales@yanan-motor.com
简体中文简体中文
当前所在位置: 首页 / 新闻资讯 / 技术支持 / 柴油发电机组控制箱常见故障有哪些?

柴油发电机组控制箱常见故障有哪些?

浏览数量: 385     作者: 本站编辑     发布时间: 2024-02-29      来源: 本站

["wechat","weibo","qzone","douban","email"]

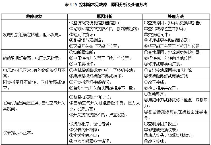
     柴油发电机组控制箱常见故障有哪些?柴油发电机组控制箱常见故障:(1)发电机接近额定转速,但不发电。(2)绝缘监视灯会亮,电压表无指示。(3)电压表指示正常,有的绝缘监视灯不亮。(4)同步指示灯不旋转,同时发亮或熄灭。(5)发电机输出电压正常,自动空气开关常跳闸。(6)仪表指示不正常。下面跟亚南电机小编来看看PF4-75型控制箱常见故障现象、原因分析及处理方法见表4-19。

柴油发电机组控制箱常见故障有哪些?

     希望亚南小编的介绍能够对您有所帮助,如果您想要了解更多柴油发电机的知识,您可以浏览亚南的网站,我们会为您提供更专业的服务。www.yanan-motor.cn/


快速链接