:400 0080 999      : sales@yanan-motor.com
简体中文简体中文
当前所在位置: 首页 / 新闻资讯 / 技术支持 / 柴油发电机测量系统常见故障和解决方法?

柴油发电机测量系统常见故障和解决方法?

浏览数量: 381     作者: 本站编辑     发布时间: 2024-02-27      来源: 本站

["wechat","weibo","qzone","douban","email"]

    柴油发电机测量系统常见故障和解决方法?柴油发电机测量系统由交流电压表、交流电流表、直流电流表、功率表、频率表、功率因数表、有功电能表、无功电能表、电压互感器、其接线正确与否,电流互感器、分流电阻、转换开关等组成,其接线正确与否,各仪表、设备的好坏,直接关系到测出的各参数正确性、计量准确性用能否正确监控机组的运行情况,以确保机的按关系到则测量系统检测可分为两类:一类是对各种仪表进行定期检验,核查其准确度,这主要由计量部门进行。另一类是检测接线上分正确,仪表、设备有否故障。并进行处理,这是普通用户要进行的检测。

    ①检查各仪表的接线极性、相序(除交流电压表、、电流表、频率表外)是否与电路图相符,不符合则应加以改进。

    ②结合发电机运行情况,观察控制屏上各表指示有否异常,应及时排除。并加以简易检测,若有故障应及时排除。

    ③用秒表检验电能表计量的正确性。检验时应尽可能保持负载稳定,适当选择电能表转盘转数,使秒表不少于50s,然后开始计数,如果在某一负载下,测得转盘转动平转的时间为t,电流互感器变比为ni;电压互感器变比为nu;则此时的功率P为

柴油发电机测量系统常见故障和解决方法?

    式中,C为表常数,即转盘转一圈所代表的瓦秒数。通常电能表铭牌上标有每千瓦时转数A,由此可计算出C=3600x1000/A

    若测出的功率值P与功率表指示相符,说明电能表接线正确,电能表完好,若测出的功率值P与功率表指示相差很大,可进一步用抽中相法检查。

    ④用抽中相法检测三相双元件电能表故障。在负荷不变的情况下,将电能表的中相(即两个电压线圈公共接线相)电压抽出(即拆开中相电压线头),然后通过抽去中相前、后转盘转向和转数的变化情况来判断接线是否有错。

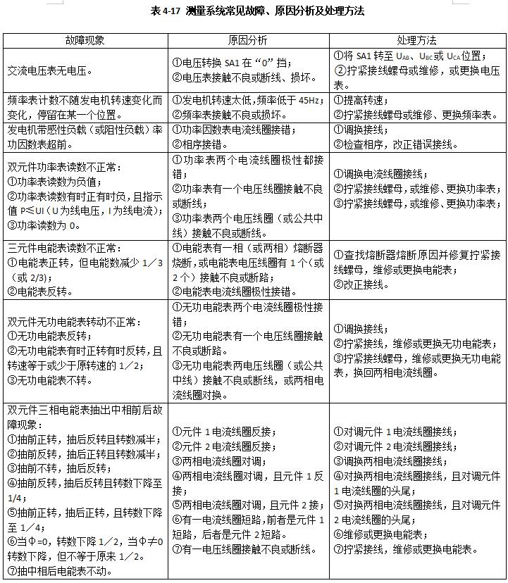
    测量系统常见故障现象、原因分析及处理方法见表4-17。

柴油发电机测量系统常见故障和解决方法?

    希望亚南小编的介绍能够对您有所帮助,如果您想要了解更多柴油发电机的知识,您可以浏览亚南的网站,我们会为您提供更专业的服务。www.yanan-motor.cn/


快速链接